Wolbachia
in insects
ENT – 590
SEMINAR
Submitted by:
Saraswathibhatla Sai Chand
12407087
M.Sc. Agriculture
Entomology
Presentation Outline
• Introduction & Discovery of Wolbachia
• Taxonomy and Genomic Diversity
• Reproductive Mechanisms & Manipulations
• Case Study 1: Dengue & Zika Control
• Case Study 2: Agricultural Pest Management
• Future Perspectives
Introduction: What is Wolbachia?
• Definition: Gram-negative, obligate intracellular bacterium belonging to Rickettsiales order [1]
• Discovery: First identified in 1924 in Culex pipiens mosquitoes as Rickettsia-like organisms [2]
• Prevalence: Infects 40–66% of arthropod species and some filarial nematodes [3]
• Distribution: Most widespread endosymbiont in insects globally [4]
[1] Taha et al. 2025; [2] Hertig & Wolbachia 1924; [3] Hyder et al. 2024; [4] de Oliveira et al. 2015
Wolbachia Taxonomy & Genetic Diversity
Classification into 17 supergroups (A–S) based on molecular markers [1]:
• Supergroups A & B: Primarily infect arthropods; most studied strains (wMel, wAlbB) [1]
• Supergroups C & D: Associated with filarial nematodes [2]
• Multilocus Sequence Typing (MLST): Identifies strain diversity within supergroups [3]
• Key Genes: 16S rRNA, wsp (surface protein), ftsZ for strain identification [1]
[1] Hyder et al. 2024; [2] Taha et al. 2025; [3] Bourtzis et al. classification protocols
Transmission Mechanisms in Insects
Vertical (Maternal)
Transovarial transmission through infected oocytes [1]
Horizontal
Via parasitism, predation, host feeding interactions [2]
Key Feature: Maternal inheritance ensures >95% transmission efficiency [1]
[1] Weeks et al. 2007; [2] Hyder et al. 2024; Bourtzis et al. 2003
Reproductive Mechanism 1: Cytoplasmic
Incompatibility (CI)
Definition: Post-mating reproductive isolation via Wolbachia modification of sperm [1]
Unidirectional CI
Modified sperm cannot be rescued [1]
Infected Cross
Female produces rescue factor [1]
[1] Hoffmann et al. 2011; Turelli & Hoffmann 1995; [2] Taha et al. 2025
EXAMPLES
1. Drosophila melanogaster [Fry et al., 2004;
Ilinsky & Zakharov, 2011; Shishkina &
Gruntenko, 2025].
2. Yamatotettix flavovittatus[Wangkeeree et al.,
2020; Hyder et al., 2024].
3. Aedes aegypti [Hoffmann et al., 2011; Xi et al.,
2005; Walker et al., 2011; Hyder et al., 2024].
4. Culex pipiens [Laven, 1967; Burdina &
Gruntenko, 2022].
Reproductive Mechanism 2: Male Killing
• Definition: Selective embryonic death of male offspring [1]
• Affected Orders: Lepidoptera, Diptera, Coleoptera [1]
• Molecular Basis: wmk gene (WO-mediated killing) encodes transcription factor
in prophage WO [2]
• Benefit: Increases per-capita resources for infected female siblings [1]
Example: In Ostrinia species, Wolbachia-induced male killing through Oscar protein
interaction with Masc protein [3]
[1] Hyder et al. 2024; [2] Bourtzis et al. 2000s studies; [3] Taha et al. 2025
Reproductive Mechanisms 3 & 4: Feminization &
Parthenogenesis
Feminization
Genetic males convert to functional females [1]
Orders: Ostrinia furnacalis (Asian Corn Borer)Lepidoptera [2]
Isopods (e.g., woodlice)[1]
Parthenogenesis
Unfertilized eggs develop into females [1]
Hosts: Hymenoptera(wasps,bees,ants), Acari(mites/ticks),
Thysanoptera(Thrips) [1]
[1] Hyder et al. 2024; Weeks et al. 2007; Hoffmann et al. 2011
[2]Sugimoto & Ishikawa, 2012; Kageyama et al., 2002,
Molecular Basis of Cytoplasmic Incompatibility
• cifA: Modification gene [1]
• cifB: Rescue gene [1]
• Matching pairs: Compatible strains [1]
• Mismatch: Embryo death [1]
[1] Hoffmann et al. 2011; Beckmann et al. 2017; CI molecular mechanisms
Wolbachia as Endosymbiont: Mutualistic vs. Parasitic Relationships
Mutualistic Roles
• Nutritional supplementation [1]
• Host fitness enhancement [1]
Parasitic Roles
• Reproductive manipulation [1]
• Host fecundity reduction [1]
[1] Hyder et al. 2024; Weeks et al. 2007; Symbiotic relationship spectrum
Mutualistic Role Host Species Wolbachia Strain/Context Citation
Provision of
Vitamin B7 (Biotin)
Bedbug ( Cimex lectularius )
The wCle strain provides the host with vitamin
B7 (biotin) [Newton & Rice, 2020; Shishkina &
Gruntenko, 2025].
[Newton & Rice, 2020; Shishkina
& Gruntenko, 2025]
Provision of
Riboflavin (Vitamin
B2)
Bedbug ( Cimex lectularius )
The bedbug utilizes riboflavin provided by the
bacterium [Moriyama et al., 2015; Newton &
Rice, 2020; Nikoh et al., 2014; Shishkina &
Gruntenko, 2025].
[Moriyama et al., 2015; Newton &
Rice, 2020; Nikoh et al., 2014;
Shishkina & Gruntenko, 2025]
Enhanced
Fecundity via
Nutrient Synthesis
Small Brown Plant Hopper
( SBPH ) and Brown Plant
Hopper ( BPH )
Wolbachia improves the fecundity of these rice
pests through the synthesis of key nutrients,
including riboflavin and biotin [Ju et al., 2020;
Hyder et al., 2024].
[Ju et al., 2020; Hyder et al.,
2024]
Enhanced Survival
under Nutritional
Stress
Drosophila melanogaster
(Fruit Fly)
Infection with various Wolbachia variants
promoted an increase in the host fly’s lipid
stores and increased survival under
nutritional deficiency [Brownlie et al., 2009;
Karpova et al., 2023; Shishkina & Gruntenko,
2025; Zhang et al., 2021].
[Brownlie et al., 2009; Karpova et
al., 2023; Shishkina & Gruntenko,
2025; Zhang et al., 2021]
Iron
Metabolism/Protec
tion
Parasitoid Wasp ( Asobara
tabida )
Wolbachia protects host cells from iron excess
through the expression of bacterioferritin
[Kremer et al., 2009; Shishkina & Gruntenko,
2025].
[Kremer et al., 2009; Shishkina &
Gruntenko, 2025]
Increased
Fecundity on Iron-
Deficient Diet
Drosophila melanogaster
(Fruit Fly)
Infected D. melanogaster showed increased
fecundity when maintained on an iron-
deficient diet [Brownlie et al., 2009; Shishkina &
[Brownlie et al., 2009; Shishkina
& Gruntenko, 2025]
1. Nutritional Provisioning (Vitamins and Essential Metabolites)
Mutualistic
Role
Host Species Wolbachia Strain/Context Citation
Increased Heat
Stress
Resistance
Drosophila
melanogaster
(Fruit Fly)
The wMelPlus strain (a unique strain of
the wMelCS genotype) has a positive
effect on host fitness by increasing its
resistance to heat stress [Burdina et al.,
2021; Korenskaia et al., 2022; Shishkina &
Gruntenko, 2025]. The wMelM strain
(belonging to the wMel genotype) also
increases host resistance to heat stress
[Gu et al., 2022; Shishkina & Gruntenko,
2025].
[Burdina et al.,
2021; Gu et al.,
2022; Korenskaia et
al., 2022; Shishkina
& Gruntenko, 2025]
Increased
Lifespan
Drosophila
(Fruit Fly)
Increased lifespan has been
demonstrated in infected Drosophila
[Maistrenko et al., 2016; Shishkina &
Gruntenko, 2025].
[Maistrenko et al.,
2016; Shishkina &
Gruntenko, 2025]
2. Enhanced Resistance to Abiotic and
Biotic Stress
Mutualistic Role
Host
Species
Wolbachia Strain/Context Citation
Inhibition of RNA
Viruses
General
Insects
Some strains of Wolbachia are known to improve
the host’s defense against a number of
pathogens, as they are able to inhibit the
replication of RNA viruses [Hedges et al., 2008;
Teixeira et al., 2008; Moreira et al., 2009;
Shishkina & Gruntenko, 2025].
[Hedges et al., 2008;
Moreira et al., 2009;
Shishkina & Gruntenko,
2025; Teixeira et al., 2008]
Blocking Dengue
Virus (DENV)
Mosquito
( Aedes
aegypti )
Strains such as wMel, wAlbB, and wMelPop
introduced into Ae. aegypti (a major dengue
vector) successfully block or limit the infection
and transmission of DENV in laboratory
conditions, leading to active control projects
[Hoffmann et al., 2011; Gu et al., 2022; Walker et
al., 2011; Moreira et al., 2009; Hyder et al., 2024;
Taha et al., 2025].
[Hoffmann et al., 2011; Gu
et al., 2022; Hyder et al.,
2024; Moreira et al., 2009;
Taha et al., 2025; Walker et
al., 2011]
Blocking
Chikungunya
Mosquito
( Aedes
The symbiont limits infection with Chikungunya
and Zika viruses in Ae. aegypti [Moreira et al.,
2009; Taha et al., 2025; van den Hurk et al., 2012].
[Aliota et al., 2016; Hyder
et al., 2024; Moreira et al.,
3. Antiviral Host Defense
CASE
STUDY-1
Arthropod-borne viruses (arboviruses) transmitted by mosquitoes are responsible for global epidemics that are
increasing in frequency and geographic scale. Biological control of mosquito vectors using the endosymbiotic bacteria
Wolbachia is an emerging strategy for the management of human arboviral diseases.
1. To demonstrate the suitability of the wAlbB2-F4 strain for
mosquito population replacement strategies.
2. To confirm that the Ae. aegypti strain, infected with Wolbachia
following a simple back-cross mating procedure.
3. To assess the level of Wolbachia-induced suppression of DENV-
2 and ZIKV in wAlbB2-F4 mosquitoes compared to Australian
wild type (Wolbachia-free) Ae. aegypti.
4. To confirm the successful introduction of the wAlbB2 infection
into the Australian genomic background through backcrossing.
Objectives
I. Strain Generation &
Maintenance
The wAlbB2-F4 strain was produced by four backcrosses to Australian wild males and
reared under controlled insectary conditions.
II. Vector Competence
Assays
About 100 females were fed high-titre DENV-2 or ZIKV blood meals and incubated 14
days before sampling and saliva collection.
III. Viral Quantification
Viral RNA was extracted and quantified by RT-qPCR, and live virus detected using NS1-
based cell-culture ELISA.
IV.
Immunofluorescence
Analysis
Tissue sections were stained for Wolbachia (WSP), flavivirus NS1, and DAPI, and
Wolbachia density measured digitally.
V. Genome-wide
Characterization
DNA was RAD-sequenced, aligned to the Ae. aegypti genome, and population ancestry
estimated using ADMIXTURE.
VI. Statistical Analysis
Infection, titres, and densities were compared using Fisher’s, Mann-Whitney, and
Kruskal-Wallis tests in Prism.
Methods and methodology
Wolbachia Density Distribution in Mosquito Tissues
Dengue Virus Blocking Efficacy
(wAlbB2-F4 Strain)
Key Benefits
• ✓ 76% infection
reduction
• ✓ No salivary
gland infection
• ✓ Midgut
restricted
• ✓ NO
transmission to
hosts
• ✓ 69%
disseminated
reduction
• Virus in Saliva: 8.7% in wAlbB2-F4 vs. 58.3% in wild-type (85% reduction)
• Viral Load: Significantly lower virus copy numbers in bodies and legs/wings
• Tissue Localization: ZIKV restricted to midgut in wAlbB2-F4; disseminated in
wild-type
• Salivary Gland Infection: Lower and spatially restricted in wAlbB2-F4
Zika Virus Blocking Efficacy
Note: High virus titre (10^8.5 CCID /ml) used; all mosquitoes initially infected but
₅₀
transmission blocked
Key observations
1. Male wAlbB2-F4 releases successfully suppressed wild Ae. aegypti populations through
Wolbachia-induced cytoplasmic incompatibility.
2. wAlbB2-F4 mosquitoes show strong resistance to dengue and Zika virus infection compared to
wild type mosquitoes.
3. Dengue reduction: Only 16.7% of wAlbB2-F4 became infected vs 69.2% of wild type (≈4-fold
reduction).
4. Zika reduction: Only 8.7% of wAlbB2-F4 produced infectious saliva vs 58.3% of wild type (6–
7-fold reduction).
5. RAD sequencing showed >98% Australian ancestry, confirming successful backcrossing into the
local genetic background.
6. The strain is suitable for both population suppression and population replacement programs due
to CI and virus-blocking ability.
7.wAlbB2 can be easily introgressed into target mosquito populations while preserving their native
genetic and behavioural traits.
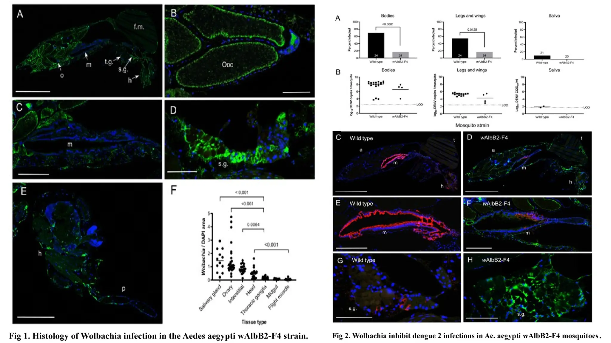
Fig 1. Histology of Wolbachia infection in the Aedes aegypti wAlbB2-F4 strain. Fig 2. Wolbachia inhibit dengue 2 infections in Ae. aegypti wAlbB2-F4 mosquitoes.
Fig 3. Wolbachia inhibit ZIKV infections in Ae. aegypti wAlbB2-F4 mosquitoes.
Global Wolbachia Release Programs
• Indonesia (Yogyakarta): wMel release; 77.1% dengue reduction in cluster
randomized trial [1]
• Brazil (Niterói): 69% dengue, 56% chikungunya, 37% Zika reduction [1]
• Malaysia (Selangor): wAlbB release; 40–80% dengue incidence decrease [1]
• Australia: wAlbB2-F4 for both population suppression and replacement [2]
Outcome: Most successful non-pharmaceutical dengue control strategy to date [1]
[1] Utarini et al. 2021; Taha et al. 2025 review; [2] Hugo et al. 2022
FIELD TRIAL
IN KUALA
LAMPUR
MALAYSIA
Wolbachia is a maternally inherited bacterium of insects that can affect host reproduction
and fitness. This study examined the effect of Wolbachia infection on the life history and
reproductive traits of the leafhopper Yamatotettix flavovittatus, which is a vector of the
phytoplasma that causes white leaf disease in sugarcane.
1. To understand how Wolbachia infection affects the life-history traits
(development time, survival, longevity) of the leafhopper Yamatotettix
flavovittatus.
2. To determine the effects of Wolbachia on reproductive traits, including
fecundity and egg-hatching success.
3. To examine reproductive compatibility (cytoplasmic incompatibility) between
infected and uninfected individuals through intra- and interpopulation
crosses.
4. To assess the efficiency of maternal (vertical) transmission of Wolbachia in
the leafhopper.
5. To generate information useful for evaluating Wolbachia as a potential
biological control agent for this phytoplasma-vector leafhopper species.
Objectives
Methods and methodology
1. Collection & Lineage Establishment
Leafhoppers collected from five sugarcane fields using light traps.
Wolbachia infection status confirmed by PCR (wsp gene).
Lineages grouped as infected (UDW, SKW, KKW) and uninfected (KNU, KPU).
2. Laboratory Rearing
Leafhoppers reared on sugarcane plants under controlled conditions.
Experiments conducted after 1–2 laboratory generations.
3. DNA Extraction & Wolbachia Detection
Individual insects homogenized; DNA extracted via phenol–chloroform method.
Wolbachia detected by wsp gene PCR and gel electrophoresis.
4. Life-History Trait Assessment
Virgin males and females paired for mating.
Eggs collected and monitored daily until hatching.
Nymphs monitored through instars → adult emergence.
Recorded: development duration, survival, adult longevity, sex ratio.
5. Fecundity Assessment
Single male–female pairs set in cages for mating.
Counted: total eggs laid per female.
Measured egg-hatching rate and number of female offspring.
6. Reproductive Compatibility (Cross Experiments)
Four cross types created:
A: Uninfected × Uninfected
B: Infected × Infected
C: Infected Male × Uninfected Female
D: Uninfected Male × Infected Female
Recorded for each pair: copulation success, eggs laid, hatching rate, offspring sex
ratio.
7. Maternal Transmission Test
Offspring randomly sampled and PCR-tested for Wolbachia presence.
Compared infected vs uninfected lineage offspring transmission rates.
Key observations
1. Wolbachia infection did not negatively affect nymphal survival in Yamatotettix flavovittatus.
2. Infected insects showed slightly longer egg and nymph development times.
3. Female leafhoppers infected with Wolbachia lived significantly longer than uninfected females.
4. Fecundity was largely unaffected, with infected and uninfected females laying similar numbers of eggs.
5. Egg hatchability was generally similar, except for one infected lineage that showed reduced hatching.
6. Crosses between infected males and uninfected females resulted in complete embryonic death, confirming
cytoplasmic incompatibility.
7. Surprisingly, crosses between uninfected males and infected females also produced no hatching, showing
bidirectional incompatibility.
8. Crosses within the same infection status (infected × infected or uninfected × uninfected) had normal
reproductive success.
9. Maternal transmission of Wolbachia was extremely high, exceeding 98% in offspring.
10.Wolbachia demonstrated strong reproductive manipulation and high stability, indicating strong potential for
biological control of this leafhopper pest.
Table 1. Copulation success, number of eggs laid, egg-hatching rate, and number of females in offspring from crossings
between different lineages..
FUTURE PERSPECTIVES
Integrated Pest Management (IPM) with Wolbachia
• Combination Strategy: SIT + IIT + Wolbachia for maximum efficacy [1]
• Compatibility: Maintains insecticide susceptibility for chemical control integration [1]
• Area-Wide Approach: Requires coordinated regional deployment for success [1]
• Sustainability: Reduces chemical inputs while maintaining population control [1]
[1] Hyder et al. 2024; IPM principles; WHO vector control strategies
Key Takeaways
• Wolbachia: facultative endosymbiont infecting 40–66% of insects [1]
• Reproductive manipulations (CI, male killing, feminization, parthenogenesis)
enable population control [1]
• wMel and wAlbB strains successfully reduce dengue/Zika transmission in field
trials [2]
• Agricultural applications emerging leafhopper and rice pest control [1]
• Future: genetic engineering, multiomics, and expanded disease applications [1]
[1] Hyder et al. 2024; [2] Hugo et al. 2022; Taha et al. 2025
Thank You!
Wolbachia: From Symbiont to Solution
Questions & Discussion
MSc Entomology Credit Seminar

Wolbachia in insects: Biology, transmission, Casestudies

  • 1.
    Wolbachia in insects ENT –590 SEMINAR Submitted by: Saraswathibhatla Sai Chand 12407087 M.Sc. Agriculture Entomology
  • 3.
    Presentation Outline • Introduction& Discovery of Wolbachia • Taxonomy and Genomic Diversity • Reproductive Mechanisms & Manipulations • Case Study 1: Dengue & Zika Control • Case Study 2: Agricultural Pest Management • Future Perspectives
  • 4.
    Introduction: What isWolbachia? • Definition: Gram-negative, obligate intracellular bacterium belonging to Rickettsiales order [1] • Discovery: First identified in 1924 in Culex pipiens mosquitoes as Rickettsia-like organisms [2] • Prevalence: Infects 40–66% of arthropod species and some filarial nematodes [3] • Distribution: Most widespread endosymbiont in insects globally [4] [1] Taha et al. 2025; [2] Hertig & Wolbachia 1924; [3] Hyder et al. 2024; [4] de Oliveira et al. 2015
  • 5.
    Wolbachia Taxonomy &Genetic Diversity Classification into 17 supergroups (A–S) based on molecular markers [1]: • Supergroups A & B: Primarily infect arthropods; most studied strains (wMel, wAlbB) [1] • Supergroups C & D: Associated with filarial nematodes [2] • Multilocus Sequence Typing (MLST): Identifies strain diversity within supergroups [3] • Key Genes: 16S rRNA, wsp (surface protein), ftsZ for strain identification [1] [1] Hyder et al. 2024; [2] Taha et al. 2025; [3] Bourtzis et al. classification protocols
  • 7.
    Transmission Mechanisms inInsects Vertical (Maternal) Transovarial transmission through infected oocytes [1] Horizontal Via parasitism, predation, host feeding interactions [2] Key Feature: Maternal inheritance ensures >95% transmission efficiency [1] [1] Weeks et al. 2007; [2] Hyder et al. 2024; Bourtzis et al. 2003
  • 8.
    Reproductive Mechanism 1:Cytoplasmic Incompatibility (CI) Definition: Post-mating reproductive isolation via Wolbachia modification of sperm [1] Unidirectional CI Modified sperm cannot be rescued [1] Infected Cross Female produces rescue factor [1] [1] Hoffmann et al. 2011; Turelli & Hoffmann 1995; [2] Taha et al. 2025 EXAMPLES 1. Drosophila melanogaster [Fry et al., 2004; Ilinsky & Zakharov, 2011; Shishkina & Gruntenko, 2025]. 2. Yamatotettix flavovittatus[Wangkeeree et al., 2020; Hyder et al., 2024]. 3. Aedes aegypti [Hoffmann et al., 2011; Xi et al., 2005; Walker et al., 2011; Hyder et al., 2024]. 4. Culex pipiens [Laven, 1967; Burdina & Gruntenko, 2022].
  • 9.
    Reproductive Mechanism 2:Male Killing • Definition: Selective embryonic death of male offspring [1] • Affected Orders: Lepidoptera, Diptera, Coleoptera [1] • Molecular Basis: wmk gene (WO-mediated killing) encodes transcription factor in prophage WO [2] • Benefit: Increases per-capita resources for infected female siblings [1] Example: In Ostrinia species, Wolbachia-induced male killing through Oscar protein interaction with Masc protein [3] [1] Hyder et al. 2024; [2] Bourtzis et al. 2000s studies; [3] Taha et al. 2025
  • 10.
    Reproductive Mechanisms 3& 4: Feminization & Parthenogenesis Feminization Genetic males convert to functional females [1] Orders: Ostrinia furnacalis (Asian Corn Borer)Lepidoptera [2] Isopods (e.g., woodlice)[1] Parthenogenesis Unfertilized eggs develop into females [1] Hosts: Hymenoptera(wasps,bees,ants), Acari(mites/ticks), Thysanoptera(Thrips) [1] [1] Hyder et al. 2024; Weeks et al. 2007; Hoffmann et al. 2011 [2]Sugimoto & Ishikawa, 2012; Kageyama et al., 2002,
  • 11.
    Molecular Basis ofCytoplasmic Incompatibility • cifA: Modification gene [1] • cifB: Rescue gene [1] • Matching pairs: Compatible strains [1] • Mismatch: Embryo death [1] [1] Hoffmann et al. 2011; Beckmann et al. 2017; CI molecular mechanisms
  • 12.
    Wolbachia as Endosymbiont:Mutualistic vs. Parasitic Relationships Mutualistic Roles • Nutritional supplementation [1] • Host fitness enhancement [1] Parasitic Roles • Reproductive manipulation [1] • Host fecundity reduction [1] [1] Hyder et al. 2024; Weeks et al. 2007; Symbiotic relationship spectrum
  • 13.
    Mutualistic Role HostSpecies Wolbachia Strain/Context Citation Provision of Vitamin B7 (Biotin) Bedbug ( Cimex lectularius ) The wCle strain provides the host with vitamin B7 (biotin) [Newton & Rice, 2020; Shishkina & Gruntenko, 2025]. [Newton & Rice, 2020; Shishkina & Gruntenko, 2025] Provision of Riboflavin (Vitamin B2) Bedbug ( Cimex lectularius ) The bedbug utilizes riboflavin provided by the bacterium [Moriyama et al., 2015; Newton & Rice, 2020; Nikoh et al., 2014; Shishkina & Gruntenko, 2025]. [Moriyama et al., 2015; Newton & Rice, 2020; Nikoh et al., 2014; Shishkina & Gruntenko, 2025] Enhanced Fecundity via Nutrient Synthesis Small Brown Plant Hopper ( SBPH ) and Brown Plant Hopper ( BPH ) Wolbachia improves the fecundity of these rice pests through the synthesis of key nutrients, including riboflavin and biotin [Ju et al., 2020; Hyder et al., 2024]. [Ju et al., 2020; Hyder et al., 2024] Enhanced Survival under Nutritional Stress Drosophila melanogaster (Fruit Fly) Infection with various Wolbachia variants promoted an increase in the host fly’s lipid stores and increased survival under nutritional deficiency [Brownlie et al., 2009; Karpova et al., 2023; Shishkina & Gruntenko, 2025; Zhang et al., 2021]. [Brownlie et al., 2009; Karpova et al., 2023; Shishkina & Gruntenko, 2025; Zhang et al., 2021] Iron Metabolism/Protec tion Parasitoid Wasp ( Asobara tabida ) Wolbachia protects host cells from iron excess through the expression of bacterioferritin [Kremer et al., 2009; Shishkina & Gruntenko, 2025]. [Kremer et al., 2009; Shishkina & Gruntenko, 2025] Increased Fecundity on Iron- Deficient Diet Drosophila melanogaster (Fruit Fly) Infected D. melanogaster showed increased fecundity when maintained on an iron- deficient diet [Brownlie et al., 2009; Shishkina & [Brownlie et al., 2009; Shishkina & Gruntenko, 2025] 1. Nutritional Provisioning (Vitamins and Essential Metabolites)
  • 14.
    Mutualistic Role Host Species WolbachiaStrain/Context Citation Increased Heat Stress Resistance Drosophila melanogaster (Fruit Fly) The wMelPlus strain (a unique strain of the wMelCS genotype) has a positive effect on host fitness by increasing its resistance to heat stress [Burdina et al., 2021; Korenskaia et al., 2022; Shishkina & Gruntenko, 2025]. The wMelM strain (belonging to the wMel genotype) also increases host resistance to heat stress [Gu et al., 2022; Shishkina & Gruntenko, 2025]. [Burdina et al., 2021; Gu et al., 2022; Korenskaia et al., 2022; Shishkina & Gruntenko, 2025] Increased Lifespan Drosophila (Fruit Fly) Increased lifespan has been demonstrated in infected Drosophila [Maistrenko et al., 2016; Shishkina & Gruntenko, 2025]. [Maistrenko et al., 2016; Shishkina & Gruntenko, 2025] 2. Enhanced Resistance to Abiotic and Biotic Stress
  • 15.
    Mutualistic Role Host Species Wolbachia Strain/ContextCitation Inhibition of RNA Viruses General Insects Some strains of Wolbachia are known to improve the host’s defense against a number of pathogens, as they are able to inhibit the replication of RNA viruses [Hedges et al., 2008; Teixeira et al., 2008; Moreira et al., 2009; Shishkina & Gruntenko, 2025]. [Hedges et al., 2008; Moreira et al., 2009; Shishkina & Gruntenko, 2025; Teixeira et al., 2008] Blocking Dengue Virus (DENV) Mosquito ( Aedes aegypti ) Strains such as wMel, wAlbB, and wMelPop introduced into Ae. aegypti (a major dengue vector) successfully block or limit the infection and transmission of DENV in laboratory conditions, leading to active control projects [Hoffmann et al., 2011; Gu et al., 2022; Walker et al., 2011; Moreira et al., 2009; Hyder et al., 2024; Taha et al., 2025]. [Hoffmann et al., 2011; Gu et al., 2022; Hyder et al., 2024; Moreira et al., 2009; Taha et al., 2025; Walker et al., 2011] Blocking Chikungunya Mosquito ( Aedes The symbiont limits infection with Chikungunya and Zika viruses in Ae. aegypti [Moreira et al., 2009; Taha et al., 2025; van den Hurk et al., 2012]. [Aliota et al., 2016; Hyder et al., 2024; Moreira et al., 3. Antiviral Host Defense
  • 17.
    CASE STUDY-1 Arthropod-borne viruses (arboviruses)transmitted by mosquitoes are responsible for global epidemics that are increasing in frequency and geographic scale. Biological control of mosquito vectors using the endosymbiotic bacteria Wolbachia is an emerging strategy for the management of human arboviral diseases.
  • 18.
    1. To demonstratethe suitability of the wAlbB2-F4 strain for mosquito population replacement strategies. 2. To confirm that the Ae. aegypti strain, infected with Wolbachia following a simple back-cross mating procedure. 3. To assess the level of Wolbachia-induced suppression of DENV- 2 and ZIKV in wAlbB2-F4 mosquitoes compared to Australian wild type (Wolbachia-free) Ae. aegypti. 4. To confirm the successful introduction of the wAlbB2 infection into the Australian genomic background through backcrossing. Objectives
  • 19.
    I. Strain Generation& Maintenance The wAlbB2-F4 strain was produced by four backcrosses to Australian wild males and reared under controlled insectary conditions. II. Vector Competence Assays About 100 females were fed high-titre DENV-2 or ZIKV blood meals and incubated 14 days before sampling and saliva collection. III. Viral Quantification Viral RNA was extracted and quantified by RT-qPCR, and live virus detected using NS1- based cell-culture ELISA. IV. Immunofluorescence Analysis Tissue sections were stained for Wolbachia (WSP), flavivirus NS1, and DAPI, and Wolbachia density measured digitally. V. Genome-wide Characterization DNA was RAD-sequenced, aligned to the Ae. aegypti genome, and population ancestry estimated using ADMIXTURE. VI. Statistical Analysis Infection, titres, and densities were compared using Fisher’s, Mann-Whitney, and Kruskal-Wallis tests in Prism. Methods and methodology
  • 21.
    Wolbachia Density Distributionin Mosquito Tissues
  • 22.
    Dengue Virus BlockingEfficacy (wAlbB2-F4 Strain) Key Benefits • ✓ 76% infection reduction • ✓ No salivary gland infection • ✓ Midgut restricted • ✓ NO transmission to hosts • ✓ 69% disseminated reduction • Virus in Saliva: 8.7% in wAlbB2-F4 vs. 58.3% in wild-type (85% reduction) • Viral Load: Significantly lower virus copy numbers in bodies and legs/wings • Tissue Localization: ZIKV restricted to midgut in wAlbB2-F4; disseminated in wild-type • Salivary Gland Infection: Lower and spatially restricted in wAlbB2-F4 Zika Virus Blocking Efficacy Note: High virus titre (10^8.5 CCID /ml) used; all mosquitoes initially infected but ₅₀ transmission blocked
  • 23.
    Key observations 1. MalewAlbB2-F4 releases successfully suppressed wild Ae. aegypti populations through Wolbachia-induced cytoplasmic incompatibility. 2. wAlbB2-F4 mosquitoes show strong resistance to dengue and Zika virus infection compared to wild type mosquitoes. 3. Dengue reduction: Only 16.7% of wAlbB2-F4 became infected vs 69.2% of wild type (≈4-fold reduction). 4. Zika reduction: Only 8.7% of wAlbB2-F4 produced infectious saliva vs 58.3% of wild type (6– 7-fold reduction). 5. RAD sequencing showed >98% Australian ancestry, confirming successful backcrossing into the local genetic background. 6. The strain is suitable for both population suppression and population replacement programs due to CI and virus-blocking ability. 7.wAlbB2 can be easily introgressed into target mosquito populations while preserving their native genetic and behavioural traits.
  • 25.
    Fig 1. Histologyof Wolbachia infection in the Aedes aegypti wAlbB2-F4 strain. Fig 2. Wolbachia inhibit dengue 2 infections in Ae. aegypti wAlbB2-F4 mosquitoes.
  • 26.
    Fig 3. Wolbachiainhibit ZIKV infections in Ae. aegypti wAlbB2-F4 mosquitoes.
  • 27.
    Global Wolbachia ReleasePrograms • Indonesia (Yogyakarta): wMel release; 77.1% dengue reduction in cluster randomized trial [1] • Brazil (Niterói): 69% dengue, 56% chikungunya, 37% Zika reduction [1] • Malaysia (Selangor): wAlbB release; 40–80% dengue incidence decrease [1] • Australia: wAlbB2-F4 for both population suppression and replacement [2] Outcome: Most successful non-pharmaceutical dengue control strategy to date [1] [1] Utarini et al. 2021; Taha et al. 2025 review; [2] Hugo et al. 2022
  • 28.
  • 29.
    Wolbachia is amaternally inherited bacterium of insects that can affect host reproduction and fitness. This study examined the effect of Wolbachia infection on the life history and reproductive traits of the leafhopper Yamatotettix flavovittatus, which is a vector of the phytoplasma that causes white leaf disease in sugarcane.
  • 30.
    1. To understandhow Wolbachia infection affects the life-history traits (development time, survival, longevity) of the leafhopper Yamatotettix flavovittatus. 2. To determine the effects of Wolbachia on reproductive traits, including fecundity and egg-hatching success. 3. To examine reproductive compatibility (cytoplasmic incompatibility) between infected and uninfected individuals through intra- and interpopulation crosses. 4. To assess the efficiency of maternal (vertical) transmission of Wolbachia in the leafhopper. 5. To generate information useful for evaluating Wolbachia as a potential biological control agent for this phytoplasma-vector leafhopper species. Objectives
  • 31.
    Methods and methodology 1.Collection & Lineage Establishment Leafhoppers collected from five sugarcane fields using light traps. Wolbachia infection status confirmed by PCR (wsp gene). Lineages grouped as infected (UDW, SKW, KKW) and uninfected (KNU, KPU). 2. Laboratory Rearing Leafhoppers reared on sugarcane plants under controlled conditions. Experiments conducted after 1–2 laboratory generations. 3. DNA Extraction & Wolbachia Detection Individual insects homogenized; DNA extracted via phenol–chloroform method. Wolbachia detected by wsp gene PCR and gel electrophoresis. 4. Life-History Trait Assessment Virgin males and females paired for mating. Eggs collected and monitored daily until hatching. Nymphs monitored through instars → adult emergence. Recorded: development duration, survival, adult longevity, sex ratio.
  • 32.
    5. Fecundity Assessment Singlemale–female pairs set in cages for mating. Counted: total eggs laid per female. Measured egg-hatching rate and number of female offspring. 6. Reproductive Compatibility (Cross Experiments) Four cross types created: A: Uninfected × Uninfected B: Infected × Infected C: Infected Male × Uninfected Female D: Uninfected Male × Infected Female Recorded for each pair: copulation success, eggs laid, hatching rate, offspring sex ratio. 7. Maternal Transmission Test Offspring randomly sampled and PCR-tested for Wolbachia presence. Compared infected vs uninfected lineage offspring transmission rates.
  • 39.
    Key observations 1. Wolbachiainfection did not negatively affect nymphal survival in Yamatotettix flavovittatus. 2. Infected insects showed slightly longer egg and nymph development times. 3. Female leafhoppers infected with Wolbachia lived significantly longer than uninfected females. 4. Fecundity was largely unaffected, with infected and uninfected females laying similar numbers of eggs. 5. Egg hatchability was generally similar, except for one infected lineage that showed reduced hatching. 6. Crosses between infected males and uninfected females resulted in complete embryonic death, confirming cytoplasmic incompatibility. 7. Surprisingly, crosses between uninfected males and infected females also produced no hatching, showing bidirectional incompatibility. 8. Crosses within the same infection status (infected × infected or uninfected × uninfected) had normal reproductive success. 9. Maternal transmission of Wolbachia was extremely high, exceeding 98% in offspring. 10.Wolbachia demonstrated strong reproductive manipulation and high stability, indicating strong potential for biological control of this leafhopper pest.
  • 40.
    Table 1. Copulationsuccess, number of eggs laid, egg-hatching rate, and number of females in offspring from crossings between different lineages..
  • 41.
  • 42.
    Integrated Pest Management(IPM) with Wolbachia • Combination Strategy: SIT + IIT + Wolbachia for maximum efficacy [1] • Compatibility: Maintains insecticide susceptibility for chemical control integration [1] • Area-Wide Approach: Requires coordinated regional deployment for success [1] • Sustainability: Reduces chemical inputs while maintaining population control [1] [1] Hyder et al. 2024; IPM principles; WHO vector control strategies
  • 43.
    Key Takeaways • Wolbachia:facultative endosymbiont infecting 40–66% of insects [1] • Reproductive manipulations (CI, male killing, feminization, parthenogenesis) enable population control [1] • wMel and wAlbB strains successfully reduce dengue/Zika transmission in field trials [2] • Agricultural applications emerging leafhopper and rice pest control [1] • Future: genetic engineering, multiomics, and expanded disease applications [1] [1] Hyder et al. 2024; [2] Hugo et al. 2022; Taha et al. 2025
  • 44.
    Thank You! Wolbachia: FromSymbiont to Solution Questions & Discussion MSc Entomology Credit Seminar