Probability
Distributions
(Binomial, Poisson &
Normal)
Dr Showkat Ahmad Wani
What is a Probability Distribution?
• A probability distribution tells us how the probabilities of different
outcomes are spread out for a random variable.
• In simple words:
If you have an experiment that can give different results, a
probability distribution tells you how likely each result is.
Examples in biology/parasitology:
• Number of infected individuals in a sample
• No. of Parasites in a host
• No. of eggs per gram of Faeces.
• Success/Failure of a diagnostic test.
• Different types of data follow different patterns.
If we know the pattern, we can choose the correct:
• Statistical test
• Method of analysis
• Interpretation of results
• Without this, research can go wrong because wrong distribution →
wrong test wrong conclusion
→ .
• Example:
If parasite egg counts follow Poisson, but you analyze them as Normal,
your conclusions become false.
Binomial
Distributio
n
• When to Use It?
• Use it when:
• Only two outcomes exist Yes/No, Positive/Negative
→
• Number of trials (n) is fixed
• Probability of success (p) is constant
• Trials are independent
• Simple Parasitology Example
• A child is either:
• Infected (Success)
• Not infected (Failure)
• If you test 100 children for Ascaris, the pattern of infected/not
infected follows a binomial distribution.
• Why is it important for researchers?
• It helps answer:
• What is the probability that 30 out of 100 children are infected?
• Is the infection rate higher than expected?
• Is a diagnostic test performing correctly?
• You cannot correctly calculate prevalence or compare infection rates
without using binomial principles.
Binomial
Distributio
n (n = 10, p
= 0.5)
• Explanation of Parameters
• n = number of trials
Here, n = 10 means we perform the experiment
→ 10 times
(e.g., testing 10 children).
• p = probability of success
p = 0.5 means the chance of success in each trial is
→ 50%
(e.g., chance a child is infected = 0.5).
• Meaning of the Diagram
• The bars show the probability of getting
0, 1, 2, …, 10 successes out of 10 trials.
• The highest bar is around 5 successes, because when p = 0.5,
getting half successes is most likely.
• The shape is symmetric when p = 0.5.
• Simple Biological Example
• If infection chance is 50%, the diagram shows the probability of
having:
• 0 infected children
• 1 infected child
• 2 infected children
…
• up to 10 infected children
• out of 10 tested.
Poisson
Distributio
n
• When to Use It?
• Use Poisson when:
• You are counting rare, random events
• They occur independently
• They occur at a constant average rate (λ)
• Simple Parasitology Example
• Hookworm eggs per gram of stool:
• Some children have 0
• Some have 1 or 2
• Rarely someone may have 5 or more
• This fits a Poisson distribution.
• Why is it important for researchers?
• It helps you decide:
• Is the number of eggs increasing normally or due to an
outbreak?
• Are infections randomly spread or clustered?
• Is the transmission stable?
• You cannot correctly analyze egg counts, case counts, or rare
parasitic events without Poisson distribution.
Poisson
Distributio
n (λ = 3)
• Explanation of λ (Lambda)
• λ (lambda) = average rate of occurrence
Here, λ = 3 means
→ the average number of events is 3
(e.g., on average 3 hookworm eggs per gram of stool).
• Meaning of the Diagram
• The bars show the probability of observing
0, 1, 2, 3, 4, … eggs per gram.
• The highest probability is at k = 3, because that is the average.
• The distribution is skewed, not symmetric.
• Simple Biological Example
• If the average egg count is 3 eggs/g, the diagram shows the chance of
finding:
• 0 eggs
• 1 egg
• 2 eggs
• 3 eggs
• up to 14 eggs
• in a sample.
Because egg counts are random and rare, Poisson fits this well.
Normal
Distributio
n
• When to Use It?
• Use it for continuous biological measurements that show a bell-shaped
curve.
• Simple Biological Example
• Hemoglobin (Hb) levels of 300 children:
• Most children have Hb near the mean (e.g., 11 g/dL)
• Few have very high or very low values
• This typically forms a normal distribution.
• Why is it important for researchers?
• Normal distribution is the foundation of:
• Mean, SD
• t-test
• z-test
• Confidence intervals
• Regression analysis
• Without understanding normal distribution, you cannot correctly
compare biological measurements.
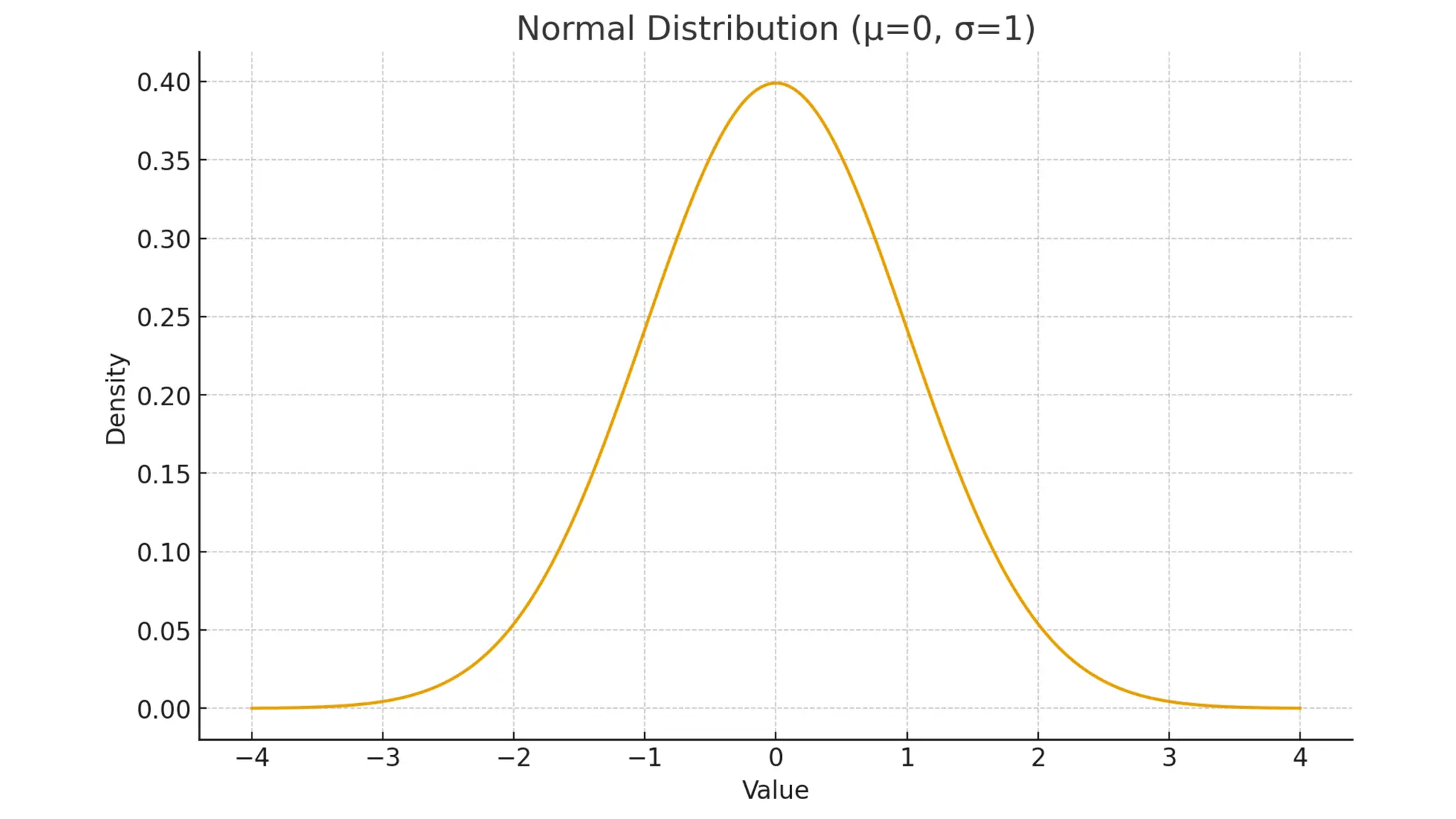
Normal
Distributio
n (μ = 0, σ
= 1)
• Explanation of Parameters
• μ (mu) = mean
Here, μ = 0 means the average value is 0.
→
• σ (sigma) = standard deviation
σ = 1 means values typically lie within
→
±1 of the mean for 68% of the cases.
• Meaning of the Diagram
• A smooth bell-shaped curve.
• Most data values are near the middle (mean).
• Fewer values occur near the extremes (tails).
• Symmetrical on both sides.
• Simple Biological Example
• If Hb levels or heights follow a normal distribution:
• Most children have Hb near the average
• Very few have extremely low or high Hb
• The curve explains how values are spread
Summary of Notation (Very Simple
Table)
Symbol Meaning Example
n Number of trials Children tested (e.g., n = 10)
p Probability of success Infection chance (e.g., p = 0.4)
λ (lambda) Average rate of rare events Average egg count = 3
μ (mu) Mean of continuous data Average Hb level
σ (sigma) Standard deviation Spread of Hb levels
A Simple Table to Remember
If data is… Distribution Examples
Two outcomes only Binomial Infected / Not infected
Rare events counted Poisson
Egg counts, number of
cases
Continuous & natural Normal
Hb levels, heights,
weights
Why You
Cannot Do
Research
Without
Probability
Distributio
ns
• They tell you which statistical test to
use.
• They help you avoid wrong
conclusions.
• They explain how nature behaves
(infection patterns, measurements,
rare events).
• They guide sampling, study design,
and interpretation.
• Distributions are like maps they
→
guide a researcher toward the correct
statistical road.
Thank u

Probability distribution binomial Poisson and normal.pptx

  • 1.
  • 2.
    What is aProbability Distribution? • A probability distribution tells us how the probabilities of different outcomes are spread out for a random variable. • In simple words: If you have an experiment that can give different results, a probability distribution tells you how likely each result is. Examples in biology/parasitology: • Number of infected individuals in a sample • No. of Parasites in a host • No. of eggs per gram of Faeces. • Success/Failure of a diagnostic test.
  • 3.
    • Different typesof data follow different patterns. If we know the pattern, we can choose the correct: • Statistical test • Method of analysis • Interpretation of results • Without this, research can go wrong because wrong distribution → wrong test wrong conclusion → . • Example: If parasite egg counts follow Poisson, but you analyze them as Normal, your conclusions become false.
  • 4.
    Binomial Distributio n • When toUse It? • Use it when: • Only two outcomes exist Yes/No, Positive/Negative → • Number of trials (n) is fixed • Probability of success (p) is constant • Trials are independent • Simple Parasitology Example • A child is either: • Infected (Success) • Not infected (Failure) • If you test 100 children for Ascaris, the pattern of infected/not infected follows a binomial distribution. • Why is it important for researchers? • It helps answer: • What is the probability that 30 out of 100 children are infected? • Is the infection rate higher than expected? • Is a diagnostic test performing correctly? • You cannot correctly calculate prevalence or compare infection rates without using binomial principles.
  • 6.
    Binomial Distributio n (n =10, p = 0.5) • Explanation of Parameters • n = number of trials Here, n = 10 means we perform the experiment → 10 times (e.g., testing 10 children). • p = probability of success p = 0.5 means the chance of success in each trial is → 50% (e.g., chance a child is infected = 0.5). • Meaning of the Diagram • The bars show the probability of getting 0, 1, 2, …, 10 successes out of 10 trials. • The highest bar is around 5 successes, because when p = 0.5, getting half successes is most likely. • The shape is symmetric when p = 0.5. • Simple Biological Example • If infection chance is 50%, the diagram shows the probability of having: • 0 infected children • 1 infected child • 2 infected children … • up to 10 infected children • out of 10 tested.
  • 7.
    Poisson Distributio n • When toUse It? • Use Poisson when: • You are counting rare, random events • They occur independently • They occur at a constant average rate (λ) • Simple Parasitology Example • Hookworm eggs per gram of stool: • Some children have 0 • Some have 1 or 2 • Rarely someone may have 5 or more • This fits a Poisson distribution. • Why is it important for researchers? • It helps you decide: • Is the number of eggs increasing normally or due to an outbreak? • Are infections randomly spread or clustered? • Is the transmission stable? • You cannot correctly analyze egg counts, case counts, or rare parasitic events without Poisson distribution.
  • 9.
    Poisson Distributio n (λ =3) • Explanation of λ (Lambda) • λ (lambda) = average rate of occurrence Here, λ = 3 means → the average number of events is 3 (e.g., on average 3 hookworm eggs per gram of stool). • Meaning of the Diagram • The bars show the probability of observing 0, 1, 2, 3, 4, … eggs per gram. • The highest probability is at k = 3, because that is the average. • The distribution is skewed, not symmetric. • Simple Biological Example • If the average egg count is 3 eggs/g, the diagram shows the chance of finding: • 0 eggs • 1 egg • 2 eggs • 3 eggs • up to 14 eggs • in a sample. Because egg counts are random and rare, Poisson fits this well.
  • 10.
    Normal Distributio n • When toUse It? • Use it for continuous biological measurements that show a bell-shaped curve. • Simple Biological Example • Hemoglobin (Hb) levels of 300 children: • Most children have Hb near the mean (e.g., 11 g/dL) • Few have very high or very low values • This typically forms a normal distribution. • Why is it important for researchers? • Normal distribution is the foundation of: • Mean, SD • t-test • z-test • Confidence intervals • Regression analysis • Without understanding normal distribution, you cannot correctly compare biological measurements.
  • 12.
    Normal Distributio n (μ =0, σ = 1) • Explanation of Parameters • μ (mu) = mean Here, μ = 0 means the average value is 0. → • σ (sigma) = standard deviation σ = 1 means values typically lie within → ±1 of the mean for 68% of the cases. • Meaning of the Diagram • A smooth bell-shaped curve. • Most data values are near the middle (mean). • Fewer values occur near the extremes (tails). • Symmetrical on both sides. • Simple Biological Example • If Hb levels or heights follow a normal distribution: • Most children have Hb near the average • Very few have extremely low or high Hb • The curve explains how values are spread
  • 13.
    Summary of Notation(Very Simple Table) Symbol Meaning Example n Number of trials Children tested (e.g., n = 10) p Probability of success Infection chance (e.g., p = 0.4) λ (lambda) Average rate of rare events Average egg count = 3 μ (mu) Mean of continuous data Average Hb level σ (sigma) Standard deviation Spread of Hb levels
  • 14.
    A Simple Tableto Remember If data is… Distribution Examples Two outcomes only Binomial Infected / Not infected Rare events counted Poisson Egg counts, number of cases Continuous & natural Normal Hb levels, heights, weights
  • 15.
    Why You Cannot Do Research Without Probability Distributio ns •They tell you which statistical test to use. • They help you avoid wrong conclusions. • They explain how nature behaves (infection patterns, measurements, rare events). • They guide sampling, study design, and interpretation. • Distributions are like maps they → guide a researcher toward the correct statistical road.
  • 16.