Managerial economics
                    Game Theory

              Index
1. Game Theory
2. Assumptions
3. Flow chart
4. Classification
5. Elements
6. Significance
7. Limitations
8. Prisoner's dilemma
9. Methods of solving 2 person zero sum games
10. Solution of pure strategy games
11. Principle of Dominance
12. Method of solving mixed strategy problems.
13. Arithmetical Method
 14. Graphical Method for solving 2*n and m*2
games
 15. Solution of game by linear programming
approach
 16. Nash equilibrium




               GAME THEORY

    Developed by Prof. John Von Neumann and
Oscar Morgenstern in 1928 game theory is a body
of knowledge that deals with making decisions
when two or more rational and intelligent
opponents are involved under situations of conflict
and competition. The approach of game theory is to
seek to determine a rival’s most profitable counter-
strategy to one’s own best moves. It helps in
determining the best course of action for a firm in
view of the expected counter moves from the
competitors.




                ASSUMPTIONS
  • There are finite number of competitors.
  • There is conflict of interests between them.
  • Each player has available with him finite
    courses of action.
  • Players know all possible available choices but
    does not know which one is going to be chosen.
  • Players simultaneously select their respective
    courses of action.
  • The payoff is fixed and determined in advance.
• Players have to make individual decisions
  without direct communication.
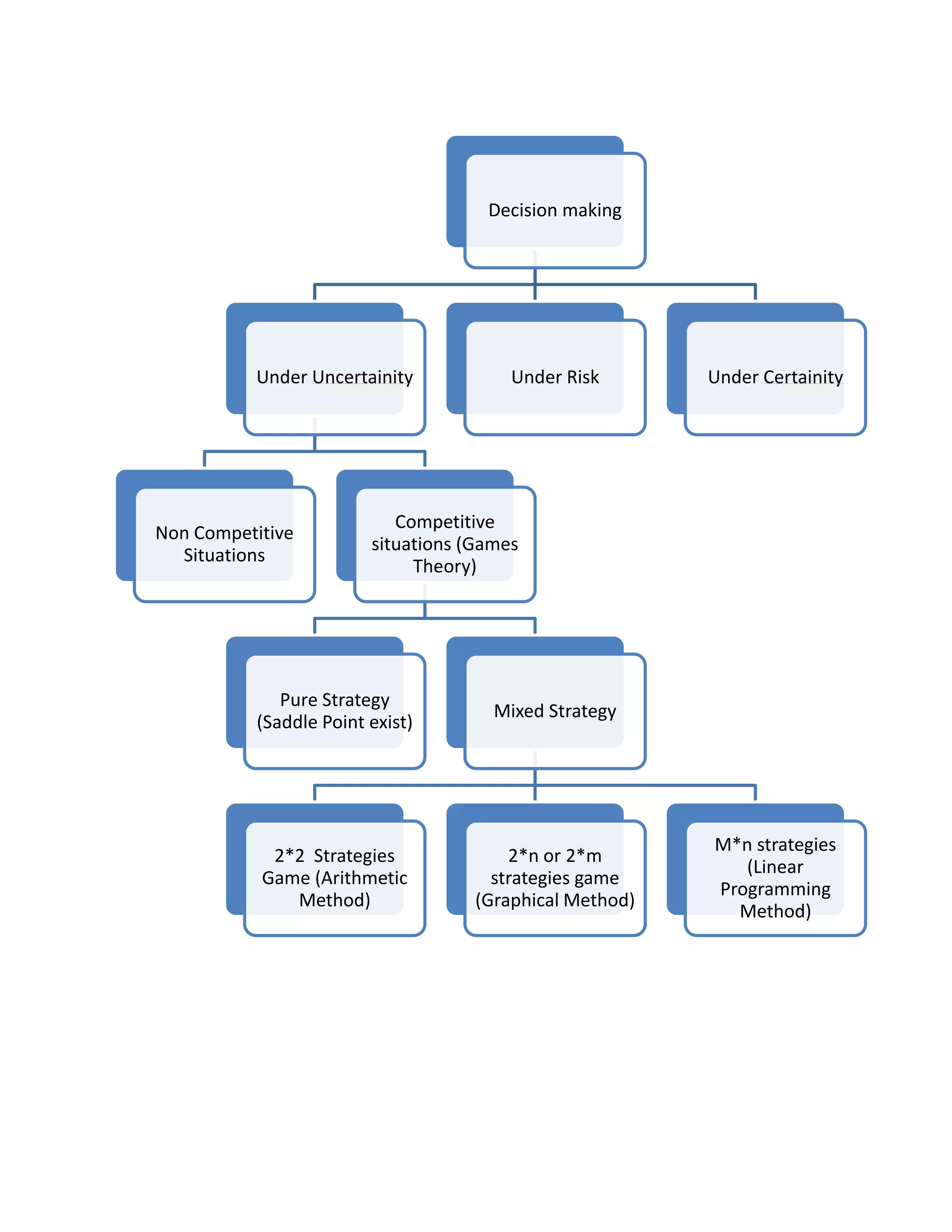
Decision making




          Under Uncertainity            Under Risk      Under Certainity




                           Competitive
Non Competitive
                        situations (Games
  Situations
                             Theory)




             Pure Strategy
                                      Mixed Strategy
          (Saddle Point exist)




                                                        M*n strategies
            2*2 Strategies             2*n or 2*m
                                                           (Linear
           Game (Arithmetic          strategies game
                                                        Programming
              Method)              (Graphical Method)
                                                          Method)
CLASSIFICATION
o Two-Person Game – A game with 2 number of
  players.
o N-Person Game – A game with N number of
 players, where >2.
o Zero-Sum Game – A game in which sum of
 amounts won by all winners is equal to sum of
 amounts lost by all losers.
o Non-Zero Sum Game – A game in which the
 sum of gains and losses is not equal.
o Pure-Strategy Game – A game in which the best
  strategy for each player is to play one strategy
  throughout the game.
o Mixed-Strategy Game – A game in which each
 player employs different strategies at different
 times in the game.
ELEMENTS
Pay off - It is the outcome of playing a game. It
is the net gain, the strategy brings to the firm
for any given counter-strategy of the
competitor. The net gain is measured in terms
of the objective of the firm i.e., increase in
profits, etc.
Pay-off Matrix – It is the table showing
outcomes or pay-offs of different strategies of
the game. E.g., pay-off matrix of a two-person
zero sum game
              PLAYER Y
             Y1            Y2         Y3


  X1          24           36              8

  X2          32          20           16
In this pay-off matrix, positive pay-off is the
gain to maximizing player (X) and loss to minimizing
player (Y).E.g., if X chooses strategy X1 and Y
chooses strategy Y1, then X’s gain is 32 and Y’s loss
is 32.
     In this pay-off matrix, positive pay-off is the
gain to maximizing player (X) and loss to minimizing
player (Y).E.g., if X chooses strategy X1 and Y
chooses strategy Y1, then X’s gain is 32 and Y’s loss
is 32.
    Rule of dominance: A strategy is called
dominant if each pay-off in the strategy is superior
to each corresponding pay-off matrix, for player Y
(who is minimize) , strategy Y3 dominates both
strategies Y1 and Y2. The rule of dominance is used
to reduce the size of pay-off matrix and thereby
ease the computational effort.
     Optimal strategy: A course of action or plan
which puts the player in the most preferred position
irrespective if the strategy of his competitors, is
called an optimal strategy. Any deviation from this
strategy results in a decreased pay-off for the
player.
    Value of the game: it is the expected pay –off of
the play when all the players of the game follow
their optimal strategies. The game is called fair if
the value of the game is zero and unfair if it is non-
zero.




              SIGNIFICANCE
  1. Helps in decision making: Game theory
     develops a framework for analysing decision-
     makings under the situations of inter-
     dependence of firms with existing uncertainties
     about the competitor’s reactions to any course
     of action adopted by a firm.
2. Provide scientific quantitative technique: This
   theory outlines a scientific quantitative
   technique which can be fruitfully used by
   players to arrive at an optimal strategy, given
   firm’s objectives.
3. Gives insight into situation of conflicting
  interests: game theory gives insight into several
  less-known aspects which arise in situations of
  conflicting interests. For example, it describes
  and explains the phenomena of bargaining and
  coalition-formation.




                LIMITATIONS
1. The assumption that the players have the
   knowledge about their own pay-offs and pay-
   offs of others is rather unrealistic. He can only
make a guess of his own and his rivals’
  strategies.
2. As the number of maximum and minimax show
   that the gaming strategies becomes increasingly
   complex and difficult. In practice, there are
   many firms in an oligopoly situation and game
   theory cannot be very helpful in such situation.
3. The assumptions of maximum and minimax
  show that the players are risk-averse and have
  complete knowledge the strategies. These do
  not seen practical.
4. Rather than each player in an oligopoly
  situation working under uncertain conditions,
  the players will allow each other to share the
  secrets of business in order to work out a
  collusion. Thus, the mixed strategies are also
  not very useful.
Prisoners’ Dilemma
  In order to understand prisoners’ dilemma let us
  suppose that there are 2 persons, A & B who are
  partners in an illegal activity of match fixing. The
  CBI arrests them and lodges them in separate jails
  with no possibility of communication between
  them. They are being interrogated separated by
  CBI officials with. Following conditions are
  disclosed to them:
    1. If you confess your involvement in match
    fixing, you will get a 5 year imprisonment.
    2. If you deny your involvement and your
partner denies too, you will be set free for lack of
evidence.
    3. If one of you confesses and turns approver,
and other does not, then one who confesses gets a
2 year imprisonment, and the other one gets 10
year imprisonment.
Both persons have 2 options:
  1. To confess
  2. Not to confess.
       But both have a common objective to
minimize the period of imprisonment. Thus,
following pay-off matrix is derived
                                  B’soptions

                           con    fess             de       ny

            Confess    A          B            A            B

     A’s               5          5            2            10
options

            Deny       A          B            A            B

                             10          2              0        0

    Thus, according to conditions there are many
options available to them, one being they both
confess and get 5 year imprisonment as they do not
know what the other one will say. But the best they
could achieve under given situations is, they both
deny and set free. This situation as a whole is called
prisoners’ dilemma.




    Methods of solving 2-person
        zero-sum games
        Following methods are used for solving 2
              person zero sum games:
  1. In a two person game if saddle point exists it is
     solved using pure strategies but in case of no
     saddle point, mixed strategies decide the
     results.
  2. For no saddle point, we try to reduce the size of
     game using dominance rules.
  3. If size of game could be reduce to 2*2, we solve
     by assuming A’s strategies as (p,1-p) and B as
4. (q,1-q) and find values of p, q and value of
   game.
 5. In case of mixed strategy, if pay-off matrix is
   2*n or 2*m, graphical method is used.
 6. For m*n rectangular game when either m or n
    or both are greater than or equal to 3, linear
    programming approach is used.
 7. All these methods are mentioned in details in
   following presentation.




       Solution of Pure Strategy
                Games
     In case of Pure Strategy game, maximizing
player arrives at optimal strategy on the basis of
maximin criterion and minimizing player’s strategy
is based on minimax criterion. The game is solved
when maximin value equals minimax value. This
value is the value of game. It could be explained
using following example:


                             Firm B           Row


                     B1      B2       B3      minimum

Firm A     A1                                 2
                     2       18       4

           A2                                 8
                     16      10       8

Column -   maximum
                     16      18       8

    As shown, The value of game is 8. The following
steps are followed:
1. Find maximin value:
  a) Find minimum value in each row denoting
    minimum possible game from each strategy of
    A.
b)   Maximum value is the maximum of these
    minimum values.
2. Find minimax value:
 a) Find maximum value in each column denoting
minimum possible loss from each strategy of B.
 b) Minimax value is minimum of these maximum
values.
3. Find saddle point:
  a) At the right of each row, write the row
    minimum and underline the largest of them.
  b)    At the bottom of each column, write the
    column maximum and underline the smallest of
    them.
  c) If these two elements are equal, the
    corresponding cell is the saddle point and the
    value is value of the game.
Principle of Dominance
    The Principle of Dominance states that if the
strategy of a player dominates over the other
strategy in all condition, the later strategy can be
ignored because it will not affect the solution in any
way. A strategy dominates over other only if it is
preferable over other in all conditions.
    Following rules are used to reduce the size of
pay-off:
    Rule 1: If all the elements in a row of a pay-off
matrix are lees than or equal to the corresponding
elements of other row then the player A will never
choose that strategy. So, former strategy is
dominated by latter strategy.
    Rule 2: If all elements in a column in a pay-off
matrix are greater than or equal to the
corresponding elements of other column then B will
never choose that column or former strategy is
dominated by latter strategy.
Rule 3: A Pure Strategy may be dominated if it
is inferior to average of two or more other pure
strategies.


    These rules could be better understood with
the help of the following example:



            B1         B2          B3         B4

       A1          7          6          8            9

       A2         -4          -3         9          10

       A3         10          2          -5           0




In this, B3 is dominating B4 which gives lesser loss in
all conditions. So, B4 is redundant ignoring this, the
effective pay-off will be:
B1         B2         B3     Row
                                            minima

    A1         7          6          8          6

    A2         -4         -3         9          -4

    A3         10         5          -2         -2

Column         10         6          9
maxima




    Now, the saddle point is where A’s optimum
strategy is A1 and of B is B2 and value of game is 6
on following the rule of dominance. so, A cannot
gain more than 6 and B cannot loose less than 6.
Solution of Mixed Strategy
            Problems
    The problems of game where saddle point does
 not exist are known as mixed strategy problems.
     This implies both players will mix different
strategies with certain probabilities to optimize. So,
     there are 3 possibilities in such problems:
 1. 2*2 Game Arithmetic Method.
 2. 2*m or n*2 Game-Graphical Method.
 3. M*n game when both m and n>2: Linear
    Programming Method.
Arithmetical Method
This method is used for 2*2 games which do not
have any Saddle Point. As it does not have any
saddle point so mixed strategy has to be used.
Players selects each of the available strategies for
certain proportion of time i.e., each player selects a
strategy with some probability.
It could be stated specifically with the help of
following example:


                           Player B

                           Strategy-1 B1   strategy-2 B2

Player A   Strategy-1 A1         3                5

           Strategy-2 A2         4               1




    As it can be seen that saddle point does not
exist, we follow following method:
Let, p= probability that A uses strategy A1,
        q= probability that B uses strategy B1
    So, 1-p= probability that A uses strategy A2,
        1-q= probability that B uses strategy B2
    If player B selects strategy A1 and player A
selects the option with probabilities p and 1-p, then
according to given pay-off matrix, expected pay-off
to player A will be:
    3(probability of player A selecting Strategy A1) +
4(probability of player A selecting strategy A2)
    = 3p+4(1-p).
    If player B selects strategy A2 then expected
pay-off to player A will be:
    5p+1(1-p)
    The probability should be such that expected
pay-offs under both conditions are equal. So,
    3p+4(1-p)=5p+(1-p)           => p=3/5
Thus, player A selects strategy A1 with
probability of 3/5 or 60% of the time and strategy
A2 is 40% of the time.
    Similarly, expected pay-offs from player B can
be computed as:
    3q+5(1-q)=4q+1              =>q=4/5
    Thus, player B selects strategy B1, 80% of the
time and 20% of the time strategy B2.


    Value of the Game = (Expected profits to player
A when player B uses strategy A1)*(Probability
player B use strategy B1) + (Expected profits to
player A when player B uses strategy
A2)*(Probability player B use strategy B2)
Play er B


                           Strategy    Strategy      Minimum
                           B1(q=4/5)   B2(1-q=1/5)

             Strategy      3           5             3
             A1(p=2/5)

Player A     Strategy A2   4           1             1
             (1-p=3/5)

             Maximum       4           5

So, Value of Game = [3q=4(1-p)]q+[5p+(1-p)](1-q)
     =[3*3/5+4(1-3/5)]*4/5+[5*3/5+(1-3/5)](1-4/5)
     =17/5*4/5+17/5*1/5
     =17/5
Graphic method for 2*n and
          m* 2 games
              Since the optimal strategies for both the
players assign non-zero probabilities to the same
number of pure strategies, it is obvious that if one
player has only two strategies the other will also
use two strategies. Graphical method is helpful in
finding out which of the two strategies can be used.
It is also useful if the nature of the game is of the
form 2*n and m*2. The graphic method consists of
two graphs:
  1. The pay-off available to player A versus his
     strategies options, and
  2. The payoff (losses) faced by player B versus his
    strategies options.
  The method could be understood by the following
  example:
Player B

                     B1         B2         B3

Player A   A1        8          4          -2

           A2        -2         -1         3




   To find out the value of game following steps
have to be followed:
    Step 1: as this 2*3 matrix does not have saddle
point. Therefore graphic method is to be used to
reduce it to 2*2 game.
   Step 2: let p1 and p2 be the probabilities with
which player A uses his pure strategies, then
     P1+p2=1 , or p2=1-p2 , (p1,p2>=0)
     The expected pay-off of player A corresponding
t player B’s pure strategies is:
    These three expected pay-off lines are plotted
on the graph to solve the game.
Step 3: Graph for player A. Draw two parallel
lines apart from each other and mark a scale on
each. These two represent the two strategies of
player A. The graph is:




Assuming the player B will always select alternative
strategies yielding the worst results to player A, the
pay-offs (gains)to A are represented by lower
boundary for any probabilistic value of A1 and A2
between 0 and 1. And according to maximum
criterion, player A will always select a combination
of A1 and A2to maximize his gains. Thus, optimum
solution occurs at the intersection of the two pay-
offs lines.
    Step 4: the point of optimum solution occurs at
intersection of these lines :
    E2=4p1-(1-p1) and E3=-2p1+3(1-p1)
    The graph indicates that the player A’s expected
    Pay-off depends on which strategy player B
selects. At point where the two lines E2 and E3
intersect, the payoff is same for player A no matter
which counter strategy player B uses. This unique
pay-offs obtained by :
   4p1-(1-p1)=-2p1+3(1-p1) =>p1=0.4 and 1-
p1=0.6
Substituting the value ofp1 in equation E2(or
E3), we get : v = 4*0.4-0.6 = 1.0
    This is the optimal value of the game when the
optimal mixed strategy the player A is (0.4 , 0.6).

     Solution of game by Linear
     Programming Approach

    Game theory bears a strong relationship to
linear programming since every finite two person
zero-sum game can be expressed as a linear
programme and conversely every linear programme
can be represented as a game. For the m*n
rectangular game when either m or n or both are
greater than or equal to 3 linear programming
approach is followed.
     This could be better understood by the
following example:
Two companies A and B are competing for the
same product. Their differences are given in the
following pay-off matrix:


                           Company B

                3              -4              2

Company A       1              -3              -7

                -2             4               7




    Use linear programming to determine the best
strategies for both players by following these steps:


    Step 1: the given game does not posses a saddle
point. S value of game lies between -2 and +3 it is
possible that the value of g may be negative or zero.
Thus, a constant k is added to all the elements Of
pay-off matrix, which is at least equal to the
negative of the negative of the maximum value i.e.,
k>2,let k=3,then the given pay-off matrix becomes:




                          Company B

             6            -1            5

Company A    4            0             -4

             1            7             10




    Step 2: let the strategy of company A be
designated by p1 and p2 and that of company B by
q1 q2 and q3 respectively, such that
      p1+p2+p3 = 1 and q1+q2+q3=1
    If the value of the game is v, then for company
A, we must have
      6p1+4p2+p3>v, -p1 +7p3<v, 5p1-4p2+10p3>v
    And for company B, we shall have
6q1 –q2+5q3<v, 4q1-4q3<v, q1+7q2+10q3<v
   Let us define:
      X=pi/v(i=1,2,3) and y=qi/v(i=1,2,3)
    The problem for company A, then is to
determine x1,x2 and x3 so as to minimize x1+x2+x3
   Subject to the constraints:
     6x1+4x2+x3 >1, -x1+7x3>1,5x1-
4x2+10x3>1,x1,x2,x3>0
    For company B, the problem is of determine
y1,y2
    And y3 so as to maximize y1+y2=y3 subject to
the constraints:
         6y1-y2+5y3<1
         4y1-4y2<1
         y1+7y2+10y3<1
         y1,y2,y3>0
The company B’s problem is solved using
    Simplex Method. We introduce the slack variables
    s1>0, s2>0 and s3>0 in the constrains of the
    problem and then making use of the simplex
    method, the following simplex tables are obtained :
C1 ->       Basic        Soluti        1       1        1        0        0        0Mini
                         on       1        1       1        0        0        0

↓           variables values           y       y        y        s        s        s Ratio
                                  y1    y2         y3       s1       s2       s3

        0           s1   1             6       -        5        1        0        01/6
                                  6*    -1         5     1        0        0

        0           S2   1             4       0        -        0        1        0¼
                                  4     0       -4          0        1        0

        0           S3   1             1       7        1        0        0        11
                                  1        7    10       0        0           1
1    Y2            8/43       1       0        45/43      7/43      0                1/4
                                                                             3

0    S2            85/172     0       0        -352/43    -28/43    1        -4/32

1    y1            5/43       0       1        55/43      -1/43     0        6/4

          1         y                 1 -1/6      5/6        1/6        0    0-1
    1         y1                  1                                 0   0
                        1/6

          0         S 5/12            0 2/3       -22/6      -2/3       1    0-11/8
    0         s2                  0                                 1   0

          0         S 5/6             0 43/6*     55/6       -1/6        0   15/43
    0         s3                  0                                 0   1




    As all values of Cj-Zj are negative so, optimal
    solution is: y1=8/43, y2=5/43, y3=0 and
          1/v=y1+y2+y3-8/43+0+5/43=13/43
          So value of game (v)=43/13
Since Q1/v=YijQj=Yj.v ,
Q1=Y1.v8/43*43/13=8/13,
Q2=Y2.v=5/43*43/13=5/13 and Q3=Y3.v=0
    Company A’s best strategies are:
    X1=6/43, X2=0 and X3=7/43
    Hence, P1=X1.v=6/43*43/13=6/13, P2=X2.v=0
    P3=X3.v=7/43*43/13=7/13
   So, optimal strategies of A are (6/13,0,7/13)
and for B are (8/13,5/13,0)and value of game is
    43/13-3=4/13




              Nash Equilibrium
     Nash equilibrium technique seeks to establish
that each firm does the best it can, given the
strategy of its competitor and a nash equilibrium is
1 in which none of the players can improve their
pay-off given the strategy of the players. In case of
Ad game, explained below, nash equilibrium can be
defined as 1 in which none of the firms can increase
its pay-off (sales) given the strategy of the rival firm.
It could be understood by following example:


                                    B’s
                                    options

                         Increase                Don’t
                         ad                      increase

           Increase ad        A          B            A     B

A’s                           20         10           30    0
strategy

           Don’t              A          B            A     B
           increase

                              10         5            15    5




                                    B’s
                                    b’soptions
Increase        Don’t
                             Ad              increase

               Increase ad         A    B          A    B

A’s strategy                       20   10         30   0

               Don’t               A    B          A    B
               increase

                                   10   15         25   5




We assume that action and counter-action between
firm A and B appear in above pay-off matrix.
    It can be seen that the only change is from
(15,5) to(25,5)as firm A has no more dominant
strategy. Its optimum decision depends on what
firm B does. If firm B increases its ad expenditure,
firm A has to increase on the other hand if firm B
does not increase its ad expenditure firm A does the
best by increasing it. Hence the conclusion that
both the firms arrive at is to increase the ad
expenditure. The reason could be seen by the pay-
off as if none of the firm increases the
advertisement expenditure, firm A gains more with
increased sales while gain of firm B is much less.
And, if firm B increases its advertisement
expenditure, its sale increases. Thus, firm B will
increase its advertisement expenditure. In this
situation firm A will not have any option other than
increasing its advertisement expenses.
     Thus, the final conclusion is that both the firms
will go for advertisement war and each firm finds
that it is doing the best given what the rival firm is
doing. This is nash equilibrium.
    This was the Game theory and all the methods
of solving the games between two rival firms.
Game theory

Game theory

  • 1.
    Managerial economics Game Theory Index 1. Game Theory 2. Assumptions 3. Flow chart 4. Classification 5. Elements 6. Significance 7. Limitations 8. Prisoner's dilemma 9. Methods of solving 2 person zero sum games 10. Solution of pure strategy games 11. Principle of Dominance 12. Method of solving mixed strategy problems.
  • 2.
    13. Arithmetical Method 14. Graphical Method for solving 2*n and m*2 games 15. Solution of game by linear programming approach 16. Nash equilibrium GAME THEORY Developed by Prof. John Von Neumann and Oscar Morgenstern in 1928 game theory is a body of knowledge that deals with making decisions when two or more rational and intelligent opponents are involved under situations of conflict and competition. The approach of game theory is to seek to determine a rival’s most profitable counter-
  • 3.
    strategy to one’sown best moves. It helps in determining the best course of action for a firm in view of the expected counter moves from the competitors. ASSUMPTIONS • There are finite number of competitors. • There is conflict of interests between them. • Each player has available with him finite courses of action. • Players know all possible available choices but does not know which one is going to be chosen. • Players simultaneously select their respective courses of action. • The payoff is fixed and determined in advance.
  • 4.
    • Players haveto make individual decisions without direct communication.
  • 5.
    Decision making Under Uncertainity Under Risk Under Certainity Competitive Non Competitive situations (Games Situations Theory) Pure Strategy Mixed Strategy (Saddle Point exist) M*n strategies 2*2 Strategies 2*n or 2*m (Linear Game (Arithmetic strategies game Programming Method) (Graphical Method) Method)
  • 6.
    CLASSIFICATION o Two-Person Game– A game with 2 number of players. o N-Person Game – A game with N number of players, where >2. o Zero-Sum Game – A game in which sum of amounts won by all winners is equal to sum of amounts lost by all losers. o Non-Zero Sum Game – A game in which the sum of gains and losses is not equal. o Pure-Strategy Game – A game in which the best strategy for each player is to play one strategy throughout the game. o Mixed-Strategy Game – A game in which each player employs different strategies at different times in the game.
  • 7.
    ELEMENTS Pay off -It is the outcome of playing a game. It is the net gain, the strategy brings to the firm for any given counter-strategy of the competitor. The net gain is measured in terms of the objective of the firm i.e., increase in profits, etc. Pay-off Matrix – It is the table showing outcomes or pay-offs of different strategies of the game. E.g., pay-off matrix of a two-person zero sum game PLAYER Y Y1 Y2 Y3 X1 24 36 8 X2 32 20 16
  • 8.
    In this pay-offmatrix, positive pay-off is the gain to maximizing player (X) and loss to minimizing player (Y).E.g., if X chooses strategy X1 and Y chooses strategy Y1, then X’s gain is 32 and Y’s loss is 32. In this pay-off matrix, positive pay-off is the gain to maximizing player (X) and loss to minimizing player (Y).E.g., if X chooses strategy X1 and Y chooses strategy Y1, then X’s gain is 32 and Y’s loss is 32. Rule of dominance: A strategy is called dominant if each pay-off in the strategy is superior to each corresponding pay-off matrix, for player Y (who is minimize) , strategy Y3 dominates both strategies Y1 and Y2. The rule of dominance is used to reduce the size of pay-off matrix and thereby ease the computational effort. Optimal strategy: A course of action or plan which puts the player in the most preferred position irrespective if the strategy of his competitors, is
  • 9.
    called an optimalstrategy. Any deviation from this strategy results in a decreased pay-off for the player. Value of the game: it is the expected pay –off of the play when all the players of the game follow their optimal strategies. The game is called fair if the value of the game is zero and unfair if it is non- zero. SIGNIFICANCE 1. Helps in decision making: Game theory develops a framework for analysing decision- makings under the situations of inter- dependence of firms with existing uncertainties about the competitor’s reactions to any course of action adopted by a firm.
  • 10.
    2. Provide scientificquantitative technique: This theory outlines a scientific quantitative technique which can be fruitfully used by players to arrive at an optimal strategy, given firm’s objectives. 3. Gives insight into situation of conflicting interests: game theory gives insight into several less-known aspects which arise in situations of conflicting interests. For example, it describes and explains the phenomena of bargaining and coalition-formation. LIMITATIONS 1. The assumption that the players have the knowledge about their own pay-offs and pay- offs of others is rather unrealistic. He can only
  • 11.
    make a guessof his own and his rivals’ strategies. 2. As the number of maximum and minimax show that the gaming strategies becomes increasingly complex and difficult. In practice, there are many firms in an oligopoly situation and game theory cannot be very helpful in such situation. 3. The assumptions of maximum and minimax show that the players are risk-averse and have complete knowledge the strategies. These do not seen practical. 4. Rather than each player in an oligopoly situation working under uncertain conditions, the players will allow each other to share the secrets of business in order to work out a collusion. Thus, the mixed strategies are also not very useful.
  • 12.
    Prisoners’ Dilemma In order to understand prisoners’ dilemma let us suppose that there are 2 persons, A & B who are partners in an illegal activity of match fixing. The CBI arrests them and lodges them in separate jails with no possibility of communication between them. They are being interrogated separated by CBI officials with. Following conditions are disclosed to them: 1. If you confess your involvement in match fixing, you will get a 5 year imprisonment. 2. If you deny your involvement and your partner denies too, you will be set free for lack of evidence. 3. If one of you confesses and turns approver, and other does not, then one who confesses gets a 2 year imprisonment, and the other one gets 10 year imprisonment.
  • 13.
    Both persons have2 options: 1. To confess 2. Not to confess. But both have a common objective to minimize the period of imprisonment. Thus, following pay-off matrix is derived B’soptions con fess de ny Confess A B A B A’s 5 5 2 10 options Deny A B A B 10 2 0 0 Thus, according to conditions there are many options available to them, one being they both confess and get 5 year imprisonment as they do not know what the other one will say. But the best they could achieve under given situations is, they both
  • 14.
    deny and setfree. This situation as a whole is called prisoners’ dilemma. Methods of solving 2-person zero-sum games Following methods are used for solving 2 person zero sum games: 1. In a two person game if saddle point exists it is solved using pure strategies but in case of no saddle point, mixed strategies decide the results. 2. For no saddle point, we try to reduce the size of game using dominance rules. 3. If size of game could be reduce to 2*2, we solve by assuming A’s strategies as (p,1-p) and B as
  • 15.
    4. (q,1-q) andfind values of p, q and value of game. 5. In case of mixed strategy, if pay-off matrix is 2*n or 2*m, graphical method is used. 6. For m*n rectangular game when either m or n or both are greater than or equal to 3, linear programming approach is used. 7. All these methods are mentioned in details in following presentation. Solution of Pure Strategy Games In case of Pure Strategy game, maximizing player arrives at optimal strategy on the basis of maximin criterion and minimizing player’s strategy is based on minimax criterion. The game is solved
  • 16.
    when maximin valueequals minimax value. This value is the value of game. It could be explained using following example: Firm B Row B1 B2 B3 minimum Firm A A1 2 2 18 4 A2 8 16 10 8 Column - maximum 16 18 8 As shown, The value of game is 8. The following steps are followed: 1. Find maximin value: a) Find minimum value in each row denoting minimum possible game from each strategy of A.
  • 17.
    b) Maximum value is the maximum of these minimum values. 2. Find minimax value: a) Find maximum value in each column denoting minimum possible loss from each strategy of B. b) Minimax value is minimum of these maximum values. 3. Find saddle point: a) At the right of each row, write the row minimum and underline the largest of them. b) At the bottom of each column, write the column maximum and underline the smallest of them. c) If these two elements are equal, the corresponding cell is the saddle point and the value is value of the game.
  • 18.
    Principle of Dominance The Principle of Dominance states that if the strategy of a player dominates over the other strategy in all condition, the later strategy can be ignored because it will not affect the solution in any way. A strategy dominates over other only if it is preferable over other in all conditions. Following rules are used to reduce the size of pay-off: Rule 1: If all the elements in a row of a pay-off matrix are lees than or equal to the corresponding elements of other row then the player A will never choose that strategy. So, former strategy is dominated by latter strategy. Rule 2: If all elements in a column in a pay-off matrix are greater than or equal to the corresponding elements of other column then B will never choose that column or former strategy is dominated by latter strategy.
  • 19.
    Rule 3: APure Strategy may be dominated if it is inferior to average of two or more other pure strategies. These rules could be better understood with the help of the following example: B1 B2 B3 B4 A1 7 6 8 9 A2 -4 -3 9 10 A3 10 2 -5 0 In this, B3 is dominating B4 which gives lesser loss in all conditions. So, B4 is redundant ignoring this, the effective pay-off will be:
  • 20.
    B1 B2 B3 Row minima A1 7 6 8 6 A2 -4 -3 9 -4 A3 10 5 -2 -2 Column 10 6 9 maxima Now, the saddle point is where A’s optimum strategy is A1 and of B is B2 and value of game is 6 on following the rule of dominance. so, A cannot gain more than 6 and B cannot loose less than 6.
  • 21.
    Solution of MixedStrategy Problems The problems of game where saddle point does not exist are known as mixed strategy problems. This implies both players will mix different strategies with certain probabilities to optimize. So, there are 3 possibilities in such problems: 1. 2*2 Game Arithmetic Method. 2. 2*m or n*2 Game-Graphical Method. 3. M*n game when both m and n>2: Linear Programming Method.
  • 22.
    Arithmetical Method This methodis used for 2*2 games which do not have any Saddle Point. As it does not have any saddle point so mixed strategy has to be used. Players selects each of the available strategies for certain proportion of time i.e., each player selects a strategy with some probability. It could be stated specifically with the help of following example: Player B Strategy-1 B1 strategy-2 B2 Player A Strategy-1 A1 3 5 Strategy-2 A2 4 1 As it can be seen that saddle point does not exist, we follow following method:
  • 23.
    Let, p= probabilitythat A uses strategy A1, q= probability that B uses strategy B1 So, 1-p= probability that A uses strategy A2, 1-q= probability that B uses strategy B2 If player B selects strategy A1 and player A selects the option with probabilities p and 1-p, then according to given pay-off matrix, expected pay-off to player A will be: 3(probability of player A selecting Strategy A1) + 4(probability of player A selecting strategy A2) = 3p+4(1-p). If player B selects strategy A2 then expected pay-off to player A will be: 5p+1(1-p) The probability should be such that expected pay-offs under both conditions are equal. So, 3p+4(1-p)=5p+(1-p) => p=3/5
  • 24.
    Thus, player Aselects strategy A1 with probability of 3/5 or 60% of the time and strategy A2 is 40% of the time. Similarly, expected pay-offs from player B can be computed as: 3q+5(1-q)=4q+1 =>q=4/5 Thus, player B selects strategy B1, 80% of the time and 20% of the time strategy B2. Value of the Game = (Expected profits to player A when player B uses strategy A1)*(Probability player B use strategy B1) + (Expected profits to player A when player B uses strategy A2)*(Probability player B use strategy B2)
  • 25.
    Play er B Strategy Strategy Minimum B1(q=4/5) B2(1-q=1/5) Strategy 3 5 3 A1(p=2/5) Player A Strategy A2 4 1 1 (1-p=3/5) Maximum 4 5 So, Value of Game = [3q=4(1-p)]q+[5p+(1-p)](1-q) =[3*3/5+4(1-3/5)]*4/5+[5*3/5+(1-3/5)](1-4/5) =17/5*4/5+17/5*1/5 =17/5
  • 26.
    Graphic method for2*n and m* 2 games Since the optimal strategies for both the players assign non-zero probabilities to the same number of pure strategies, it is obvious that if one player has only two strategies the other will also use two strategies. Graphical method is helpful in finding out which of the two strategies can be used. It is also useful if the nature of the game is of the form 2*n and m*2. The graphic method consists of two graphs: 1. The pay-off available to player A versus his strategies options, and 2. The payoff (losses) faced by player B versus his strategies options. The method could be understood by the following example:
  • 27.
    Player B B1 B2 B3 Player A A1 8 4 -2 A2 -2 -1 3 To find out the value of game following steps have to be followed: Step 1: as this 2*3 matrix does not have saddle point. Therefore graphic method is to be used to reduce it to 2*2 game. Step 2: let p1 and p2 be the probabilities with which player A uses his pure strategies, then P1+p2=1 , or p2=1-p2 , (p1,p2>=0) The expected pay-off of player A corresponding t player B’s pure strategies is: These three expected pay-off lines are plotted on the graph to solve the game.
  • 28.
    Step 3: Graphfor player A. Draw two parallel lines apart from each other and mark a scale on each. These two represent the two strategies of player A. The graph is: Assuming the player B will always select alternative strategies yielding the worst results to player A, the
  • 29.
    pay-offs (gains)to Aare represented by lower boundary for any probabilistic value of A1 and A2 between 0 and 1. And according to maximum criterion, player A will always select a combination of A1 and A2to maximize his gains. Thus, optimum solution occurs at the intersection of the two pay- offs lines. Step 4: the point of optimum solution occurs at intersection of these lines : E2=4p1-(1-p1) and E3=-2p1+3(1-p1) The graph indicates that the player A’s expected Pay-off depends on which strategy player B selects. At point where the two lines E2 and E3 intersect, the payoff is same for player A no matter which counter strategy player B uses. This unique pay-offs obtained by : 4p1-(1-p1)=-2p1+3(1-p1) =>p1=0.4 and 1- p1=0.6
  • 30.
    Substituting the valueofp1 in equation E2(or E3), we get : v = 4*0.4-0.6 = 1.0 This is the optimal value of the game when the optimal mixed strategy the player A is (0.4 , 0.6). Solution of game by Linear Programming Approach Game theory bears a strong relationship to linear programming since every finite two person zero-sum game can be expressed as a linear programme and conversely every linear programme can be represented as a game. For the m*n rectangular game when either m or n or both are greater than or equal to 3 linear programming approach is followed. This could be better understood by the following example:
  • 31.
    Two companies Aand B are competing for the same product. Their differences are given in the following pay-off matrix: Company B 3 -4 2 Company A 1 -3 -7 -2 4 7 Use linear programming to determine the best strategies for both players by following these steps: Step 1: the given game does not posses a saddle point. S value of game lies between -2 and +3 it is possible that the value of g may be negative or zero. Thus, a constant k is added to all the elements Of pay-off matrix, which is at least equal to the
  • 32.
    negative of thenegative of the maximum value i.e., k>2,let k=3,then the given pay-off matrix becomes: Company B 6 -1 5 Company A 4 0 -4 1 7 10 Step 2: let the strategy of company A be designated by p1 and p2 and that of company B by q1 q2 and q3 respectively, such that p1+p2+p3 = 1 and q1+q2+q3=1 If the value of the game is v, then for company A, we must have 6p1+4p2+p3>v, -p1 +7p3<v, 5p1-4p2+10p3>v And for company B, we shall have
  • 33.
    6q1 –q2+5q3<v, 4q1-4q3<v,q1+7q2+10q3<v Let us define: X=pi/v(i=1,2,3) and y=qi/v(i=1,2,3) The problem for company A, then is to determine x1,x2 and x3 so as to minimize x1+x2+x3 Subject to the constraints: 6x1+4x2+x3 >1, -x1+7x3>1,5x1- 4x2+10x3>1,x1,x2,x3>0 For company B, the problem is of determine y1,y2 And y3 so as to maximize y1+y2=y3 subject to the constraints: 6y1-y2+5y3<1 4y1-4y2<1 y1+7y2+10y3<1 y1,y2,y3>0
  • 34.
    The company B’sproblem is solved using Simplex Method. We introduce the slack variables s1>0, s2>0 and s3>0 in the constrains of the problem and then making use of the simplex method, the following simplex tables are obtained : C1 -> Basic Soluti 1 1 1 0 0 0Mini on 1 1 1 0 0 0 ↓ variables values y y y s s s Ratio y1 y2 y3 s1 s2 s3 0 s1 1 6 - 5 1 0 01/6 6* -1 5 1 0 0 0 S2 1 4 0 - 0 1 0¼ 4 0 -4 0 1 0 0 S3 1 1 7 1 0 0 11 1 7 10 0 0 1
  • 35.
    1 Y2 8/43 1 0 45/43 7/43 0 1/4 3 0 S2 85/172 0 0 -352/43 -28/43 1 -4/32 1 y1 5/43 0 1 55/43 -1/43 0 6/4 1 y 1 -1/6 5/6 1/6 0 0-1 1 y1 1 0 0 1/6 0 S 5/12 0 2/3 -22/6 -2/3 1 0-11/8 0 s2 0 1 0 0 S 5/6 0 43/6* 55/6 -1/6 0 15/43 0 s3 0 0 1 As all values of Cj-Zj are negative so, optimal solution is: y1=8/43, y2=5/43, y3=0 and 1/v=y1+y2+y3-8/43+0+5/43=13/43 So value of game (v)=43/13
  • 36.
    Since Q1/v=YijQj=Yj.v , Q1=Y1.v8/43*43/13=8/13, Q2=Y2.v=5/43*43/13=5/13and Q3=Y3.v=0 Company A’s best strategies are: X1=6/43, X2=0 and X3=7/43 Hence, P1=X1.v=6/43*43/13=6/13, P2=X2.v=0 P3=X3.v=7/43*43/13=7/13 So, optimal strategies of A are (6/13,0,7/13) and for B are (8/13,5/13,0)and value of game is 43/13-3=4/13 Nash Equilibrium Nash equilibrium technique seeks to establish that each firm does the best it can, given the strategy of its competitor and a nash equilibrium is 1 in which none of the players can improve their
  • 37.
    pay-off given thestrategy of the players. In case of Ad game, explained below, nash equilibrium can be defined as 1 in which none of the firms can increase its pay-off (sales) given the strategy of the rival firm. It could be understood by following example: B’s options Increase Don’t ad increase Increase ad A B A B A’s 20 10 30 0 strategy Don’t A B A B increase 10 5 15 5 B’s b’soptions
  • 38.
    Increase Don’t Ad increase Increase ad A B A B A’s strategy 20 10 30 0 Don’t A B A B increase 10 15 25 5 We assume that action and counter-action between firm A and B appear in above pay-off matrix. It can be seen that the only change is from (15,5) to(25,5)as firm A has no more dominant strategy. Its optimum decision depends on what firm B does. If firm B increases its ad expenditure, firm A has to increase on the other hand if firm B does not increase its ad expenditure firm A does the best by increasing it. Hence the conclusion that both the firms arrive at is to increase the ad
  • 39.
    expenditure. The reasoncould be seen by the pay- off as if none of the firm increases the advertisement expenditure, firm A gains more with increased sales while gain of firm B is much less. And, if firm B increases its advertisement expenditure, its sale increases. Thus, firm B will increase its advertisement expenditure. In this situation firm A will not have any option other than increasing its advertisement expenses. Thus, the final conclusion is that both the firms will go for advertisement war and each firm finds that it is doing the best given what the rival firm is doing. This is nash equilibrium. This was the Game theory and all the methods of solving the games between two rival firms.